इमेल : nepalre@ntc.net.np
सम्पर्क न: +९७७-०१५९७०४०१, +९७७-०१५९७०४०२
ठेगाना: तेस्रो तला, एल एस भवन, काठमाडौं -११, थापाथली, नेपाल
EN
NEP
EN
NP
गृहपृष्ठ
हाम्रो बारे
स्थापना
मिशन र भिजन
सञ्चालक समिति
व्यवस्थापन समिति
विशेषज्ञहरु
विभाग प्रमुख
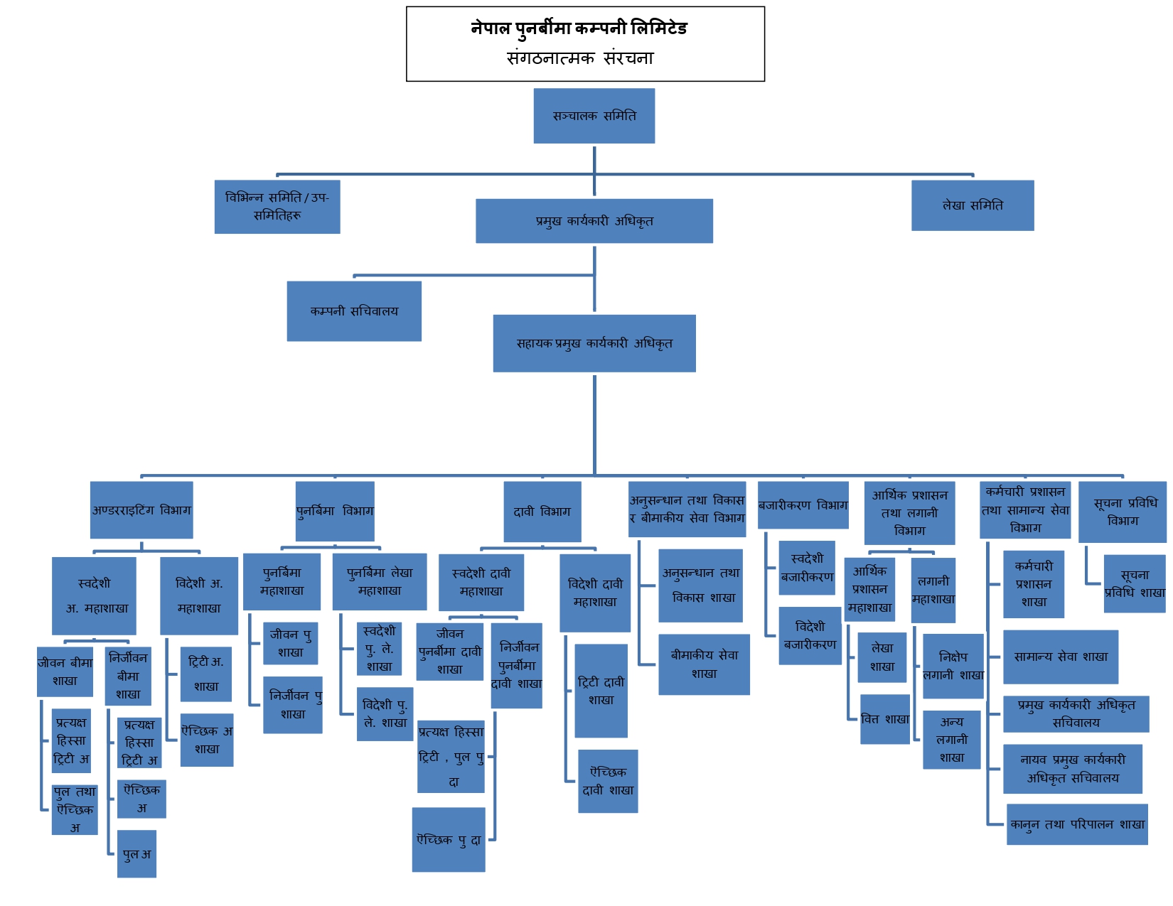
संरचना
संगठनात्मक संरचना
पुँजी संरचना
लगानी
शेयर होल्डर
स्टेक होल्डर
वार्षिक साधारण सभा
वित्तीय प्रतिवेदन
त्रैमासिक वित्तीय विवरण
वार्षिक प्रतिवेदन
वित्तीय हाइलाइटहरु
करियर
अनलाइन फारम पुरानो
अनलाइन फारम नयाँ
पाठ्यक्रम
रिक्तता
पुराना प्रश्नहरू
मिडिया
सूचना
समाचार र घटना
सूचनाको हक
बारम्बार सोध्ने प्रश्नहरू
नागरिक बडापत्र
AML/CFT को प्रतिबन्धित सूची-१
AML/CFT को प्रतिबन्धित सूची-२
मानव संसाधन विकास
तालिम
डाउनलोड
NRIC कागजातहरू
बीमा सम्बन्धी
प्रकाशन कागजातहरू
आर्काइभ
सम्पर्क
सम्पर्क
EN
NP
सूचना
मुद्दती निक्षेप
मुद्दती निक्षेप
मुद्दती निक्षेप
मुद्दती निक्षेप
मुद्दती निक्षेप
श्री सुरेन्द्र कुमार पौडेल
अध्यक्ष
+९७७-०१५९७०४०१, ०१५९७०४०२(हटलाइन नं)
,
ext. ११९
nepalre@ntc.net.np
श्री सुरेन्द्र थापा
प्रमुख कार्यकारी अधिकृत
+९७७-०१५९७०४०१, ०१५९७०४०२(हटलाइन नं)
,
ext. ११६
ceo@nepalre.com.np
श्री दामोदर भण्डारी
सहायक प्रमुख कार्यकारी अधिकृत तथा सूचना अधिकारी
+९७७-०१५९७०४०१, ०१५९७०४०२(हटलाइन नं)
,
ext. ११८
damodar.bhandari@nepalre.com.np
संगठन संरचना
संगठन संरचना
नेपाल पुनर्बीमा कम्पनी लिमिटेड
Top